Ergothioneine (ERGO) has rapidly become a popular ingredient in the health industry in recent years. Scientists often refer to it as the "longevity vitamin." This unique ingredient helps protect cells from oxidative stress damage.
White button mushrooms (Agaricus bisporus) are nutritious, but they are far more than just a pizza topping. They are also a popular choice in the functional food and supplement markets. Let's delve into why this unassuming mushroom has become a leader in the global ergothioneine market.
Natural Sources of Ergothioneine in the Diet
Ergothioneine is a natural antioxidant that can only be synthesized in specific microorganisms and fungi. The human body cannot produce it on its own and must obtain it through food.
Common dietary sources include mushrooms, black beans, oat bran, and liver. However, these foods vary widely in ergothioneine content. Among them, mushrooms have the highest ergothioneine content. Moreover, even within the same type of mushroom, different varieties have different ergothioneine concentrations. Oyster mushrooms, shiitake mushrooms, and maitake mushrooms all contain ergothioneine. However, due to limitations in global supply and cost, they are difficult to produce on a large scale.
Ergothioneine Content in White Button Mushrooms
White button mushrooms (Agaricus bisporus) contain meaningful levels of ergothioneine. On average, fresh white button mushrooms contain around 2–7 mg of ergothioneine per 100 grams. The exact level depends on cultivation conditions, substrate composition, and harvest timing.
Why Button Mushroom Stands Out?
Among common foods, mushrooms have the highest ergothioneine content. Although the ergothioneine content of button mushrooms is not as high as that of porcini or oyster mushrooms, it is still considerable.
Furthermore, button mushrooms are extremely popular globally, have mature artificial cultivation techniques, a stable supply, and controllable quality, making them an ideal choice for ergothioneine extraction.

Bioavailability of Ergothioneine from Mushrooms
The body's ability to absorb and utilize the component is also important; ergothioneine has excellent bioavailability in the human body.
After entering the body, ergothioneine is absorbed through a specific transporter protein called OCTN1. This transporter actively transports ergothioneine into cells. ERGO directly reaches areas with high levels of oxidative stress, such as the liver, kidneys, brain, and red blood cells. Unlike many rapidly degrading antioxidants, ERGO has a long half-life in the human body. It can maintain its activity and protective effect for several days.
Comparison with Other Dietary Sources
Compared to other foods, mushrooms remain the highest source of ergothioneine. Plant-based foods such as legumes and grains contain significantly less.
Animal-based foods, such as liver, also contain moderate amounts of ergothioneine. However, they raise concerns among certain consumer groups, including vegetarians and those focused on clean labeling.
Synthetic ergothioneine is another option. However, many brands prefer to use natural labels for marketing and regulatory advantages.
Button mushroom extract offers a balanced solution. It boasts advantages such as natural origin, stable supply, and competitive pricing. These factors make it more attractive than niche mushrooms or synthetic alternatives.
Applications in Functional Foods and Supplements
Ergothioneine has a wide range of applications. Its antioxidant and cell-protective properties make it suitable for various product categories.
In dietary supplements, ergothioneine is available in capsule, tablet, and powder mixtures. It is a key ingredient in anti-aging and cognitive health capsules. It supports mitochondrial function, which is essential for cellular energy.
Functional foods such as beverage formulations, nutrition bars, and fortified foods utilize ergothioneine to enhance product value. Because the extract is heat-stable, its potency is not lost during the manufacturing process.
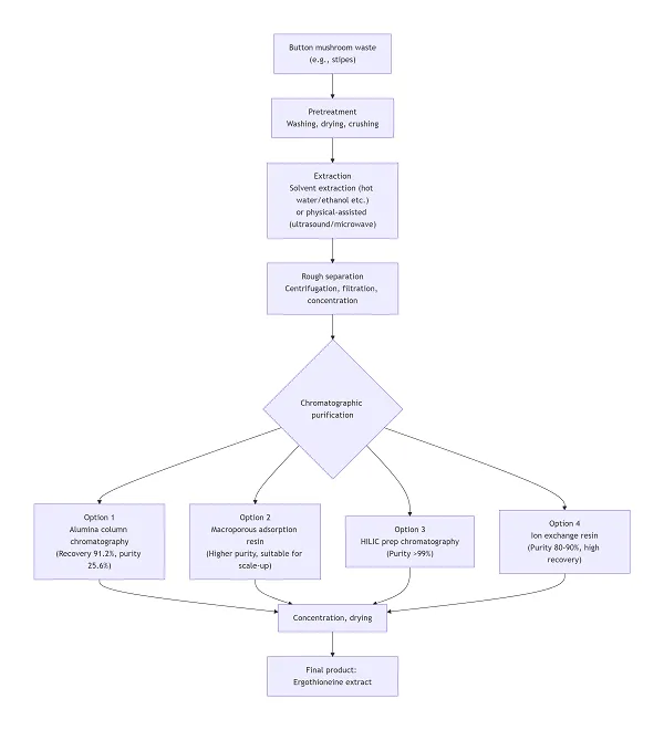
Extraction Method and Considerations
Extracting high-purity Ergothioneine requires precision. We focus on gentle, water-based or ethanol-based extraction methods.
Quality control is the most important factor here. We use HPLC to verify the ERGO content in every batch. We also ensure the final powder is free from heavy metals and pesticides. A clean extraction process results in a more soluble, neutral-tasting powder that blends easily into any formula.

Undersun's Supply Stability and Raw Material Advantages
Undersun operates its own organic Agaricus bisporus cultivation base. This ensures a stable, year-round supply without seasonal disruptions.
With over 20 years of production experience, Undersun has built a mature and efficient manufacturing system. Its independent laboratory supports strict quality control and continuous product optimization. This allows consistent ergothioneine content across batches.
Undersun also enhances global supply efficiency with a dedicated warehouse in the United States. This reduces delivery times.
The company holds multiple internationally recognized certifications. These include USDA Organic, EU Organic, FDA registration, Halal, Kosher, and FSSC 22000. These credentials reflect strong compliance with global food safety and quality standards.
With an annual production capacity of up to 3,000 tons, Undersun can support both large-scale orders and long-term partnerships.
When you partner with us, you gain access to a reliable, industrial-scale source that never compromises on food safety or technical authority.
Contact us now!
Also See
Wholesale Shiitake Mushroom Extract From Vitamin D₂: Anti Aging Ingredient
How Much Polysaccharide Does Shiitake Mushroom Extract Contain?
Shiitake Mushroom Powder: Capsule Dietary Supplement Guide
Why Choose For Excipients-Free Mushroom Extracts
Hericium Erinaceus Extract: Powder vs. Liquid – A Complete Guide
Common Testing Methods for Shiitake Mushroom Extract Quality Control
Are You Buying Real Mushrooms? Why Lion's Mane Extract Passed ID Matters?
Reference
Beelman, R. B., Phillips, A. T., Richie, J. P., Ba, D. M., Duiker, S. W., & Kalaras, M. D. (2022). Health consequences of improving the content of ergothioneine in the food supply. FEBS Letters, 596(10), 1231-1240.
Borodina, I., Kenny, L. C., McCarthy, C. M., Paramasivan, K., Pretorius, E., Roberts, T. J., van der Hoek, S. A., & Kell, D. B. (2020). The biology of ergothioneine, an antioxidant nutraceutical. Nutrition Research Reviews, 33(2), 190-217.
Dubost, N. J., Beelman, R. B., Peterson, D., & Royse, D. J. (2006). Identification and Quantification of Ergothioneine in Cultivated Mushrooms by Liquid Chromatography-Mass Spectroscopy. International Journal of Medicinal Mushrooms, 8(3), 215-222.
Lee, W. Y., Park, E. J., Ahn, J. K., & Ka, K. H. (2009). Ergothioneine Contents in Fruiting Bodies and Their Enhancement in Mycelial Cultures by the Addition of Methionine. Mycobiology, 37(1), 43–47.
